今回の製作では、JLCPCB様にスポンサーとしてご協力いただき、PCBAサービスを利用して量産品質の基板を製作しました。
興味のある方はこちらから登録・注文できます:
https://jlcpcb.com/JPV (クーポン画面)
https://jlcpcb.com/jp/ (日本語での発注画面)

6軸IMUセンサ × 無線マイコン × 充電回路搭載 × NiMH電池1本駆動
これらすべてを1枚の小型基板にまとめた計測ボードを開発し、JLCPCBの基板製造&PCBAサービスを利用して実装しました。
✅ 開発の背景
市販の小型センサモジュールは多数ありますが、
- 電源は外部供給前提
- 充電回路なし
- 無線機能なし
というものが多く、「電池1本」で完結する計測ボードは意外と存在しません。
そこで今回目指したのは、
単三NiMH電池1本で動作し、そのまま充電でき、無線送信まで可能なオールインワンボード
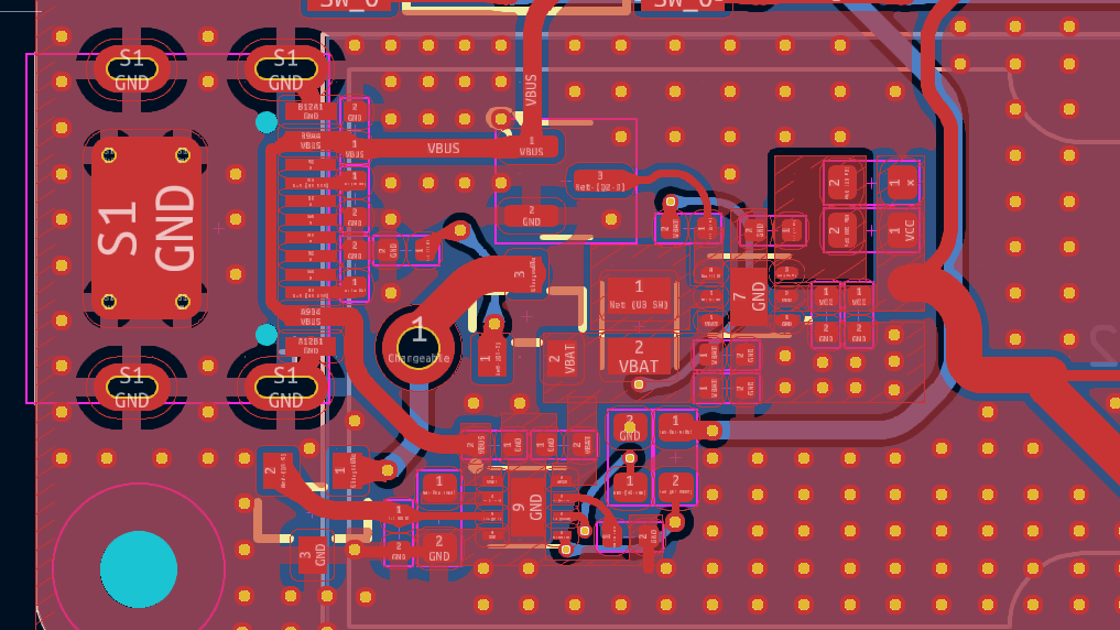
✅ 採用した構成(ハードウェア)
◆ メインセンサ:ICM-45686
超低消費電力の6軸IMUで、加速度+ジャイロを高精度に取得可能。
自作のロガーやワイヤレスモーションキャプチャ用途にも向いています。
特徴的な機能として、この IMU をマスターとした、I2C スレーブを接続し、それからのデータとIMU自体のデータをまとめて上位のマイコンに I2C / SPI に渡すことができます

IMUの配置は, TDK のデザインガイドラインを参照しました。
- 取付穴の対角線にはおかない
- 熱に敏感なので、電源ラインとは距離を置く
- 真下のどのレイヤーにも導体を置かない
などの事が記載されています。

◆ 無線マイコン
Bluetooth通信が可能な低消費マイコンを搭載。
NiMH一本駆動に合わせ、スリープ時の省電力も重視。
✅ 電源回路のこだわり
◆ NiMH(1.2V)のまま運用 → 必要に応じて1.8V / 3.3Vへ昇圧
単三電池1本の1.2Vでは多くのICが動きません。
そこで以下の構成としました:
| 機能 | 実装 |
|---|---|
| 昇圧 | TPS61099DRVR |
| 出力電圧切替 | ジャンパで 1.8V / 3.3V 切り替え |
| IMU低電圧動作にも対応 | ✅ |


◆ パワーパス回路:Basic部品のP-MOSで構築
JLCPCBのPCBAでコストを抑えるため、
Basicパーツだけでパワーパス回路を実現しました。
- USB給電時 → 電池を充電専用に
- 充電時も自然に切替可能
◆ 充電回路も搭載
NiMH用の充電ICを搭載し、USBに挿すだけで充電可能。
- 過電圧保護
- 温度要件に応じた制御
- LEDインジケータ

✅ 製造:JLCPCBのPCBAサービスを利用
今回は、手ハンダが困難なQFNセンサや小型部品が多いため、PCBAでの実装を依頼しました。
発注内容
- PCB製造(2層)
- SMT実装(片面)
- Basic部品中心でコスト削減

✅ 最後に
JLCPCBのPCBAサービスのおかげで、
QFNや小型部品が多い複雑な基板でも、短期間で高品質に仕上げることができました。
- 小ロットOK
- Basic部品でコスト削減
- 納期も速い
ハードウェア試作のハードルを大きく下げてくれるサービスだと感じました。
高品質かつ低コストで試作・量産を考えている方には、JLCPCBのPCBAサービスをぜひおすすめします!

興味のある方はこちらから登録・注文できます:
https://jlcpcb.com/JPV (クーポン画面)
https://jlcpcb.com/jp/ (日本語での発注画面)