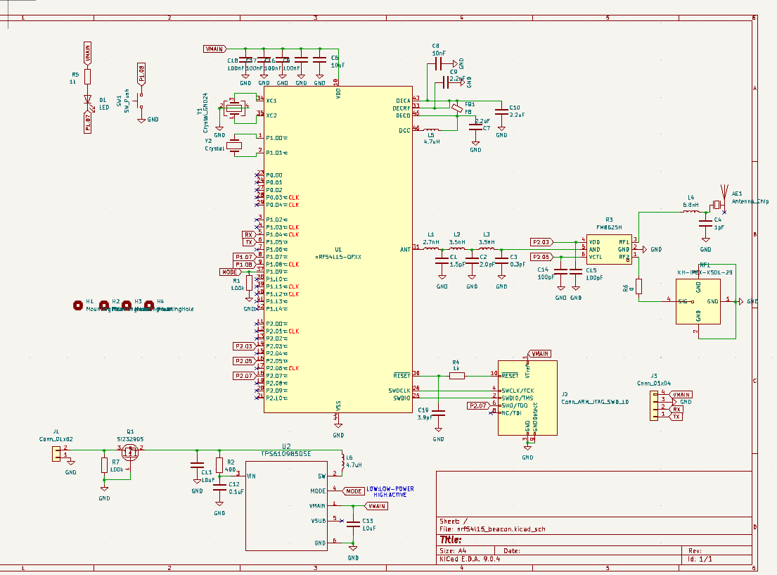
今回は Nordic Semiconductor社のnRF54L15 を、既製のモジュールではなく生のICで使用した基板を設計・発注した過程を紹介します。
まず、スポンサー様の紹介をさせください。今回作った基板では高精度な実装が求められる RF 回路を組み込んだので、JLCPCBに基板製造、部品実装を行って頂きました。高密度な配線、細ピッチのQFNなど実装難易度が高い部品が多かったですが、とても高品質に基板、実装を行って頂きました。
今回特に驚いたのが、その製造速度でした!今回作ったのは 4 層基板 5 枚と PCBA を 2 枚でしたが、なんと発注してから 6 日で届きました。驚異的な速度で、プロトタイピングに最適な素晴らしいサービスだと改めて認識しました。
興味のある方はこちらから登録・注文できます:
https://jlcpcb.com/JPV (クーポン画面)
https://jlcpcb.com/jp/ (日本語での発注画面)


設計のポイント
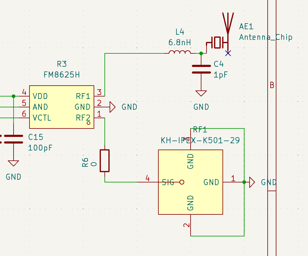
RF経路
無線部分は、チップアンテナとU.FLコネクタを用意し、RFスイッチで切り替えられるようにしました。開発や評価の際はU.FL経由で測定器や外部アンテナにつなぎ、最終製品ではチップアンテナで動作するようにしています。


インピーダンス整合
RF設計で最も重要なのが インピーダンス整合。今回は JLCPCBのインピーダンス計算ツール を利用し、50Ωに合わせたマイクロストリップラインを設計しました。
JLCPCBでは、インピーダンス制御に適した基板層構成が選択肢として用意されているので、計算した値に基づいて最適な層構成を選びました。


入力したパラメーターに応じて、複数の配線幅と層の構成を提案してくれる
電源設計
電源部分はTI製の降圧DCDCコンバータを採用しました。高効率で発熱も少なく、BLE機器のような低消費電力設計にぴったりです。

JLCPCBによる製造と実装
今回の基板は、基板製造から部品実装(PCBA)までワンストップでJLCPCBに依頼しました。
- 部品実装精度は非常に高く、0.4mmピッチのnRF54L15 ICも完璧に実装されていました。
- 人手では難しい細ピッチ部品や高密度基板も、安定した品質で仕上げてくれるので安心です。
- 発注から到着まで非常にスピーディーで、開発のリードタイム短縮にもつながりました。


JLCPCBのおかげで、個人レベルの開発でもハイレベルな基板が手に入り、「量産レベルの品質で試作」を実現できたと実感しています。
デバッグ環境
書き込みとデバッグには nRF54L15-DK を使用しました。SWD経由での書き込みはスムーズで、DKボードを介してUARTログや電流測定なども確認できるので、開発が効率的に進められました。

まとめ
- nRF54L15を生のICで実装
- RFスイッチでチップアンテナ/U.FLを切り替え可能
- JLCPCBのツールと層構成選択でインピーダンス整合を実現
- JLCPCBのPCBAで高精度実装、試作でも量産レベルの品質
- TI製DCDCで電源効率を確保
- デバッグはnRF54L15-DKで実施
今回の成功は、JLCPCBの高品質なサービスなしには実現できませんでした。開発スピードと品質を両立したい方には、ぜひおすすめしたいサービスです。

興味のある方はこちらから登録・注文できます:
https://jlcpcb.com/JPV (クーポン画面)
https://jlcpcb.com/jp/ (日本語での発注画面)